Product Summary

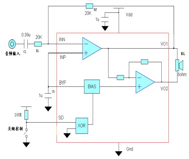
Diagrams

XPT4890 typical application