Product Summary

Diagrams

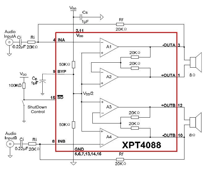
XPT4088 diagram