Product Summary

The XPT2068 is an Audio power amplifier.

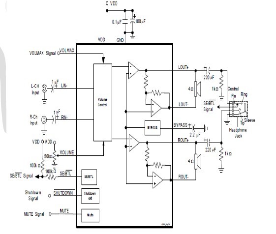
Diagrams

XPT2068 circuit