Product Summary
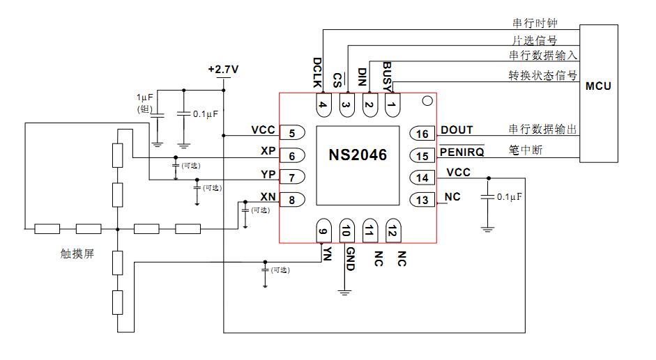
The NS2046 is a 4-wire resistive touch screen controller that incorporates a 12-bit 125 kHz sampling SAR type A/D converter.
Diagrams

![]() |
![]() NS2000SR |
![]() Tripp Lite |
![]() Tool Kits & Cases Portable Noteboook Stand |
![]() Data Sheet |
![]()
|
|
||||||||||||
![]() |
![]() NS2001SR |
![]() Tripp Lite |
![]() Tool Kits & Cases Notebook Station |
![]() Data Sheet |
![]()
|
|
||||||||||||
![]() |
![]() NS2002BK |
![]() Tripp Lite |
![]() Tool Kits & Cases Articulating Notebook Arm |
![]() Data Sheet |
![]()
|
|
||||||||||||
![]() |
![]() NS2029M3T5G |
![]() ON Semiconductor |
![]() Transistors Bipolar (BJT) SS XTR PNP MTK SOT723 |
![]() Data Sheet |
![]()
|
|
||||||||||||
(Hong Kong)











